实现项目全生命周期多层级协同管理,提升资源利用率,降低项目风险,智慧应用推动构建前瞻业务模式,重塑市场竞争力
规范化、透明化管理
基于金蝶云·星瀚,通过标准化设计文件和一体化联动管理体系,规范各部门之间图纸衔接工作,避免因信息不对称造成的经济风险,从源头上规范成本管理,让每条成本数据都有来源
设计文件标准化
图纸管理一体化
双计划管理联动体系
设计、成本、施工一体化
基于企业经营目标及项目PDCA,高效制定项目计划目标,促进各职能协同,沉淀项目成果,提前预警各项进度风险,保障各职能进度目标达成,帮助项目进行提质增效,助力企业实现高效沟通、精细化管理的目标
关键节点计划,主项计划,专项计划,部门计划,个人周计划等多级计划管理模式,实现精细化管理
通过计划预警提醒,考核方案保障防范进度风险,保障进度目标达成
构建计划管理PDCA循环,持续提升,提质增效
基于金蝶云·星瀚,成本管理系统可满足多项目类型的管理述求,简化成本结算工作,支持成本动态监控和挣值分析,在“多维度、多算”的成本管控与对比分析支持下,更大限度帮助企业强化成本管控,提升利润空间
满足不同项目类型、不同管理水平的项目管理诉求
成本数据一键归集、自动分摊
成本联动管理,实现成本全过程动态监测和挣值分析
多维多算分析,层层穿透、追本溯源
支持多场景采购模式,采购全过程数字化办理,让采购流程权责明确、过程透明、安全保密、审批快速、公平公正
支持集采、战采、材料公司等多场景采购模式
自定义采购方式,企业采购管理制度的落地、采购业务高效协同
供应商智能化评估、材料检验、严控采购质量
自定义采购控价、招标清单、供应商360画像等方式帮助企业降本增效
金蝶云·星瀚可为企业提供强大的自定义配置功能,满足多种合同业务场景的管理述求,企业定制化标准合同模板,强化合同管控,通过关联收支合同,以及深度融合的业财系统,帮助企业实现收定支管控目标,让管理者对业务过程与财务数据了然于心
按需配置,业务百变
定义合同模板,强化风险管控
管控全面,以收定支
业财深度融合
建立合同、成本、物资的业务集成关系 ,合理控制采购预算,通过对库存进行动态管控,规范领料机制,同时支持以产值计划为源头,调控采购计划,避免资金被不合理占用,最终通过财税深度融合,实现对采购全流程的动态监管
实现量价分离控制
库存动态管控
采购计划控制
全流程动态监管
通过预控体系,对项目潜在风险进行预测,防范质量风险;支持项目指标横向对比,提供针对性质检管控决策支持,同时分析工序质量,提前制定应对方针,多维度优化成本支出
质量预控体系建设
项目质量分析
工序质量分析
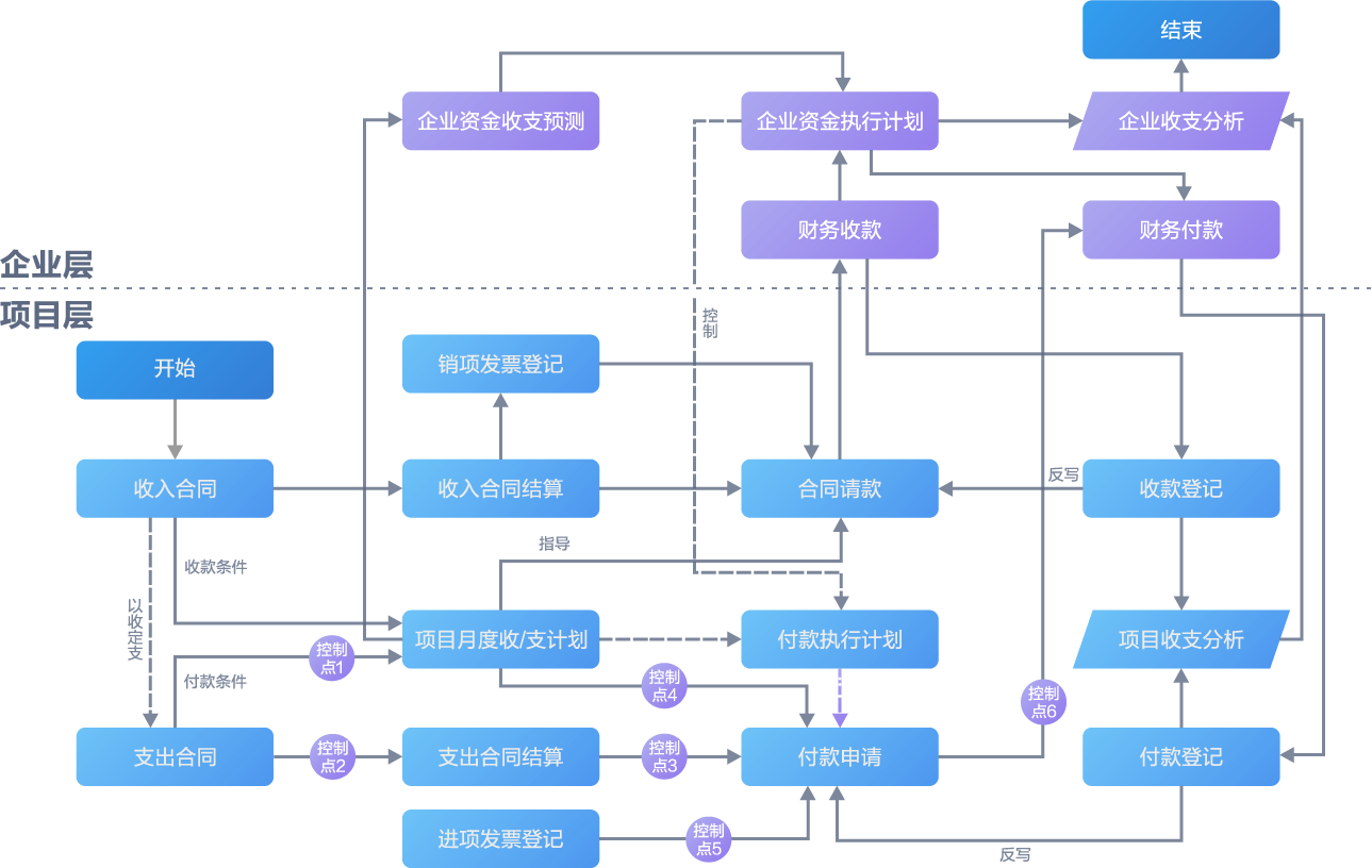
基于金蝶云·星瀚,打造从合同到财务付款的资金管控体系,满足企业在支付方面多场景、多种类的述求,企业可通过灵活定义管控策略,调整资金流转的需求,支持项目层与企业层的资金协同管控,让项目资金管理更高效
多节点资金管控体系
多样化资金业务场景
企业自定义管控
资金计划联动,多类层级协同管控
建筑企业数字化解决方案以项目管理、企业经营管理、供应链管理为理念支撑,提供项目从经营与投标、工程设计到竣工管理为一体的全生命周期解决方案,实现建筑企业人财税一体化管控,全面提升工程项目经营管控水平
达实智能携手金蝶,以项目工程量预算清单为源头,实时统计项目超额成本,并实时预警,实现工程项目动态成本管控;超额采购时根据超额金额走不同的采购流程,实时统计项目动态成本和动态收入,监控项目动态利润,并和目标利润对比,及时发现项目利润下滑风险
金蝶建筑云能否满足特大型建筑企业集团的信息化需求?
金蝶建筑云是否支持与智慧工地的链接和互联互通?
金蝶建筑云是否适用于甲乙同体类型的企业?
金蝶建筑云在哪些行业有较多的成功案例?
400-880-2800